【导读】天安财险、天安人寿被吊销业务许可证多赢策略多赢策略,多名相关责任人被处罚
中国基金报记者晨曦
天安财险、天安人寿,监管最新处理结果来了!
6月13日,国家金融监督管理总局官网披露行政处罚信息公式列表显示,金融监管总局对天安财险、天安人寿吊销业务许可证。同时,多名相关责任人被处以警告、罚款、撤销任职资格等,以及禁业3年、5年、10年乃至终身的梯队处罚。

从违法违规行为上来看,两家公司均存在公司治理情况不真实、高管未取得任职资格即履职、违规向关联方输送利益等行为。
来看详情——
天安财险、天安人寿被吊销业务许可证
多名责任人被罚
具体来看两家公司存在的违法违规情况——
经查,天安财险主要存在以下违法违规行为:公司治理报告与实际情况不符,部分拟任高级管理人员未经任职资格许可即履职,违规通过信托、存款、理财、股权基金投资向关联方输送利益,未按照规定使用经批准的保险条款、保险费率,向监管部门提供虚假报告、报表、文件和资料等。
基于此,金融监管总局依据《保险法》等相关规定,对天安财险吊销业务许可证;对郭予丰、赵兴桐、高焕利、张祥祯、马淑伟、奚星华、王浩、洪伟、李先旺、王霞、邵鲁扉、刘培旭、英晓峰、林金太、孙兆轩、戴相钧等责任人员警告并罚款共计253万元。
金融监管总局对郭予丰、赵兴桐、高焕利、张祥祯、马淑伟等责任人员撤销任职资格;对郭予丰、高焕利、奚星华、王浩终身禁止进入保险业;对赵兴桐、张祥祯、马淑伟、洪伟禁止进入保险业10年;对李先旺、王霞禁止进入保险业5年。
据悉,郭予丰曾任天安财险董事长兼法定代表人,高焕利曾任天安财险总裁,张祥祯曾任天安财险财务总监、副总裁,马淑伟曾任天安财险董事会秘书兼副总裁。由于涉及原西水股份信披违规,上述四人曾于2024年8月被内蒙古证监局给予警告并罚款多赢策略,郭予丰、高焕利分别被采取5年市场禁入措施。
天安人寿主要存在以下违法违规行为:公司治理报告不真实,董事尽职报告存在不实声明,薪酬管理报告不真实,高管在未取得任职资格的情况下履行职责,违规将投资资产用于担保或提供贷款,违规通过关联交易向实际控制人输送利益等。
金融监管总局依据《保险法》等相关规定,对天安人寿吊销业务许可证。对刘征、周猎人、胡春岚、姜凯、孟宪利、陈祥义、张连庆、李磊、解彤、唐宁、陈玉龙、朱翼炜等责任人员警告并罚款共计99万元。
金融监管总局对王伟、吉喆、张璐终身禁止进入保险业;对陈玉龙禁止进入保险业10年;对崔勇禁止进入保险业5年;对唐宁、赵晓强、刘勇、陈颀禁止进入保险业3年。
“明天系”险企及责任人集中被罚
从处罚事由不难看出,此次监管对天安财险、天安人寿吊销业务许可证,主要是对此前“明天系”问题险企的后续处理。
自2020年7月起,四家深陷困境的“明天系”保险公司——华夏人寿、天安人寿、易安财险及天安财险,相继被监管机构依法接管。历经数年努力,四家公司的风险处置方案均已落地。
其中,中汇人寿依法承接了天安人寿的保单负债、有效资产及全部机构网点。中汇人寿由中央汇金投资有限责任公司与中国保险保障基金有限责任公司共同出资设立,持股比例分别为80%、20%。
天安财险的保险业务则由申能财险全面承接。申能财险成立于2024年1月,由申能投资管理有限公司等八家实力雄厚的国有企业联合发起并筹建。
此外,华夏人寿的资产负债由瑞众人寿接管,易安财险则由比亚迪全资控股,转型成为“比亚迪财险”。
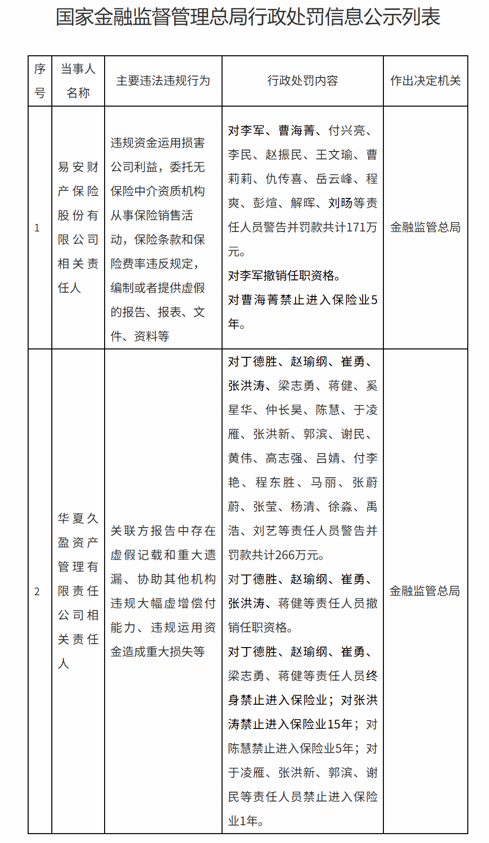
虽然四家“明天系”险企均已“拆弹”完毕,但监管的追责仍在继续。6月6日,金融监管总局公布的罚单显示,易安财险及华夏久盈资管旗下多名责任人被处以警告、罚款、撤销任职资格等行政处罚,并被处以禁业1年、5年、15年乃至终身的梯队处罚。

有业内人士指出,相关处罚属于近年来保险领域较为少见的重磅执法行动,更包括了终身禁业等顶格处罚手段,充分体现了强监管的风向。在风险处置完毕后多赢策略,对相关机构、责任人的违法违规行为进行公示并予以重罚,对全行业起到了相当的震慑作用,也对市场和公众有所交代,有助于增强投资者对保险市场的信心。
盈亚配资提示:文章来自网络,不代表本站观点。